为充分发挥嘉善对全国县域经济社会发展的示范带动作用,日前,国家发展改革委办公厅印发《浙江嘉善县域高质量发展示范点建设经验清单的通知》。
国家发展改革委会同浙江省有关方面系统梳理总结嘉善推进县域高质量发展的好经验好做法,形成浙江嘉善县域高质量发展示范点建设经验清单,供各地根据实际情况参考借鉴。
清单一共有13项内容,涉及了“飞地抱团”强村发展模式、乡村绿色积分治理机制等一批经验做法,一起来看
县镇化急救体系建设
嘉善统筹县域医疗资源,推进急救设施建设,建成县镇村一体化急救体系,全域城乡居民获得同质化、高质量医疗急救服务。
推动急救资源下沉到镇、村两级,创新形成县镇村一体化急救建设体系,实现乡村急救全方位、快响应。在原有传统城市急救模式以院前急救、院内急诊、重症救治三大环节为主的基础上,创新打造形成了“村村救、镇街急救单元、院前120急救、院内急诊、县级重症联合救治”五环一体急救链条的县域急救模式。
2023年,县域院前急救平均反应时间8.03分钟,经120救治心跳骤停患者心肺复苏成功率24.52%,脑复苏成功率4.59%,入选浙江省综合医改“十佳典型案例”。
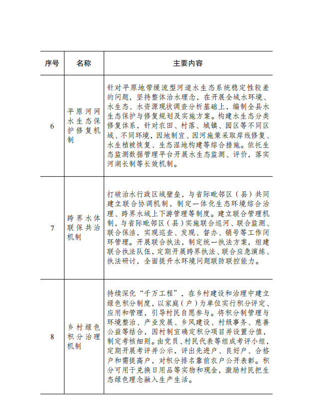
平原河网水生态保
平原河网水生态保护修复机制是嘉善立足县内河流多为缓流型河道,水生态系统健康程度、稳定性较差的实际,积极主动探索具有平原河网地区特色的水生态保护和修复新路径的经验总结。
祥符荡
该机制推动水环境质量持续提升:2023年全县17个地表水常规监测断面Ⅲ类水比例达到100%,其中Ⅱ类水断面达到6个,为历史最好水平;推动水生生物多样性增加:已发现黑天鹅、红头潜鸭、凤头潜鸭等33种珍稀鸟类,萤火虫种类从1种增加到4种,其中水生萤火虫3种,占全球已知种类的1/3。
跨界水体联保共治机制
嘉善县地处两省一市交界处,与上海青浦区、金山区和江苏省吴江区地域相邻、水系相连。近年来,嘉善县深入落实长三角一体化发展国家战略,积极探索跨界水体联保共治机制,开展联合巡河、监测、执法、保洁和治理,维护水环境安全,不断提升区域水环境质量和治理能力。
太浦河
通过建立跨界水域联保工作机制,消除了两省一市交界区域可能存在问题责任不清的隐患,推动形成统一规范的环境管理体系。同时,通过统一监测标准,实现三地生态环保平台数据共享,形成了区域生态环境质量“一张图”。横跨嘉善县、平湖市、上海市青浦区的饮用水源地太浦河水质持续保持Ⅱ类及以上,水质达标率100%,三地群众饮水品质得到显著提升。
跨区域政务服务联动机制
自改革实施以来,嘉善县政务数据办深入探索政务服务高质量发展路径,通过应用跨省共建、数据跨省共享、制度跨省共议,推动区域数据要素大融合、政务服务大集成、部门协同大提速,形成跨区域“协同服务、协同治理”新格局。截至目前,已与上海市青浦区、江苏吴江区协同联动13类业务,推动81类数据上链共享,区域协同效能提升50%以上,改革成果惠及三地80余万人次。
嘉善是全国唯一的县域高质量发展示范点。2023年,浙江省委省政府印发《关于支持嘉善县域高质量发展示范点建设的若干意见》。
《意见》提出,支持共建长三角生态绿色一体化发展示范区跨省域高新技术产业开发区,争创国家高新技术产业开发区;支持嘉善建设国家创新型县,试行申报“尖兵”“领雁”研发攻关计划项目的推荐名额单列,支持注册省自然科学基金依托单位;指导嘉善统筹构建乡村产业发展、乡村建设和乡村治理一体设计推进机制等内容,以点带面破解县域高质量发展共性问题,为全国县域高质量发展提供浙江样板等。




