中国省级双碳指数是以碳排放关键影响因素为分析路径,综合考虑能源、工业、交通、生活等碳排放领域,对各省响应国家双碳战略情况进行客观评价的指数。
本文将为大家梳理什么是双碳指数,全国各省指数评价结果,各省双碳行动进展、面临问题以及解决方案。我准备了一套“双碳指数精选资料”分享给大家一起阅读。
本文主要结论如下:
1、省级双碳指数评价结果对比中,北京、四川和上海的得分位居前三位;
2、通过双碳指数评价,看到双碳行动取得三个突出进展:30个省级行政区均已制定了本地区碳达峰实施方案,能源结构调整是双碳战略的重中之重,建筑节能将为实现双碳目标做出积极贡献;
3、通过对各省双碳指数评价比较,目前各省在双碳行动方案上还存在三大挑战:重点地区达峰目标和行动路径有待明确;中西部省区的能源转型面临制约;跨区域动态调节和多能互补格局尚待形成。
目录
01 双碳指数体系精选资料
02 省级双碳指数概念及评价范围
03 省级双碳指数评价结果的对比
04 双碳行动主要挑战及发展建议
05 如何在全国一盘棋中找准定位
01
双碳指数体系精选资料
1、中国省级双碳指数报告
报告来自中国省级双碳指数研究课题组,以碳排放关键影响因素为分析路径,综合能源、工业、交通、生活等碳排放领域,对30个省份的“双碳”态势进行评价。
报告认为,各地在全国一盘棋实现“双碳”目标中的定位及“双碳”行动路径有待进一步明确,承担能源保供重任的西部煤炭主产省份能源转型面临多重制约,全国联动的电力跨区域动态调节和多能互补格局尚待形成等。
对此,报告建议开展东西部省份结对帮扶,打通区域间绿电交易网络,激发区域多能互补合作动力,促进可再生能源输送和消纳,支持能源保供大省转型发展。














2、中国城市双碳指数2021-2022
《中国城市双碳指数2021-2022研究报告》来自城市双碳指数研究课题组,从气候雄心、低碳状态、排放趋势三个维度,对全国110个城市“双碳”进展态势进行了系统评价。
《报告》评价结果显示,深圳名列榜首,成都和青岛进入前三,北京、宁波、武汉、厦门、昆明、上海和广州进入前十。宁波、盐城、江门和威海的得分相比上年度有较大升幅,连云港、温州等城市得分下降幅度较大。榆林、马鞍山、日照、芜湖、晋城等城市排名靠后。


















3、省级双碳指数指标体系方法论
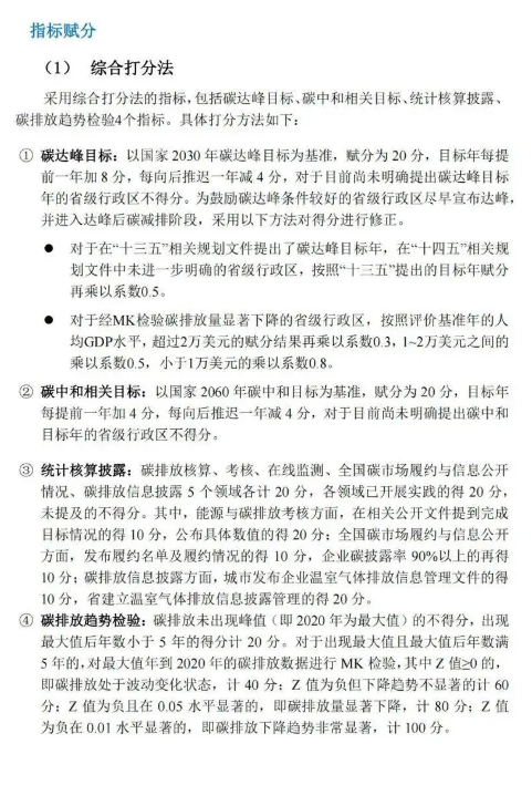
报告指出指数评价主要依据联合课题组构建的“省级碳达峰碳中和指数评价指标体系”,该指标体系共包括气候雄心、低碳状态和排放趋势3个一级指标,宏观目标、能力建设、碳排放状况等6个二级指标,以及碳达峰目标、碳中和相关目标、试点示范建设等18个三级指标,并采用决策者赋权法对各级指标赋予相应权重。








4、31省市双碳政策汇总
我把全国各省已发布的双碳政策都找了一遍,形成了这套“31省市双碳行动方案汇编”,包含Excel汇总表+PDF政策原件两部分。
Excel汇总表:包含政策名称、发布省份、单位、时间、原文链接等内容。
