关于印发武汉市碳普惠体系建设实施方案(2023—2025年)的通知

来源: 发布时间:2023-04-18 浏览量:108

来源:易碳家

武汉市碳普惠体系建设实施方案

(2023—2025年)

为深化碳市场建设,探索生态产品价值实现机制,加快抢占“双碳”新赛道,结合我市实际,特就推进碳普惠体系建设制订本方案。

一、总体要求

以习近平新时代中国特色社会主义思想为指导,全面贯彻落实党的二十大精神和习近平生态文明思想,认真落实省、市党代会精神,践行“绿水青山就是金山银山”的理念,坚持“政府引导、市场运作、公益普惠、惠民利民”的原则,科学建设面向大众、持续发展的碳普惠体系,倡导绿色消费,推动形成绿色低碳的生产生活方式,充分调动社会各界参与碳减排行动和全国碳金融中心建设的积极性,为加快建设人与自然和谐共生的美丽武汉提供有力支撑。

二、总体目标

力争到2025年,建成结构完善、科学规范、特色突出的碳普惠制度体系,探索形成10个以上碳普惠方法学和碳减排场景评价规范,招引落地20家以上碳普惠技术服务机构,开发构建50个以上重点领域碳减排项目和场景,建立有效的激励及推广机制,公众参与度明显提升,打造国家气候投融资试点新支柱,助推武汉都市圈区域碳普惠一体化发展,争创国内一流碳普惠发展先行区。

三、重点任务

(一)建设碳普惠管理体系

1.构建碳普惠管理制度体系。研究制定武汉市碳普惠管理办法、碳普惠减排量交易规则等配套政策,明确碳普惠体系建设、运行、交易、监管等相关工作规范和程序。

2.设立碳普惠管理机构。依法依规设立本市碳普惠管理机构,采取企业化运作方式,开展好碳普惠平台的建设、管理和运营;碳普惠方法学、碳减排场景、碳减排项目的开发、论证和备案;碳普惠减排量的核证、备案;组织碳普惠减排量交易、碳中和认证、产业联盟建立、峰会展会举办等活动。

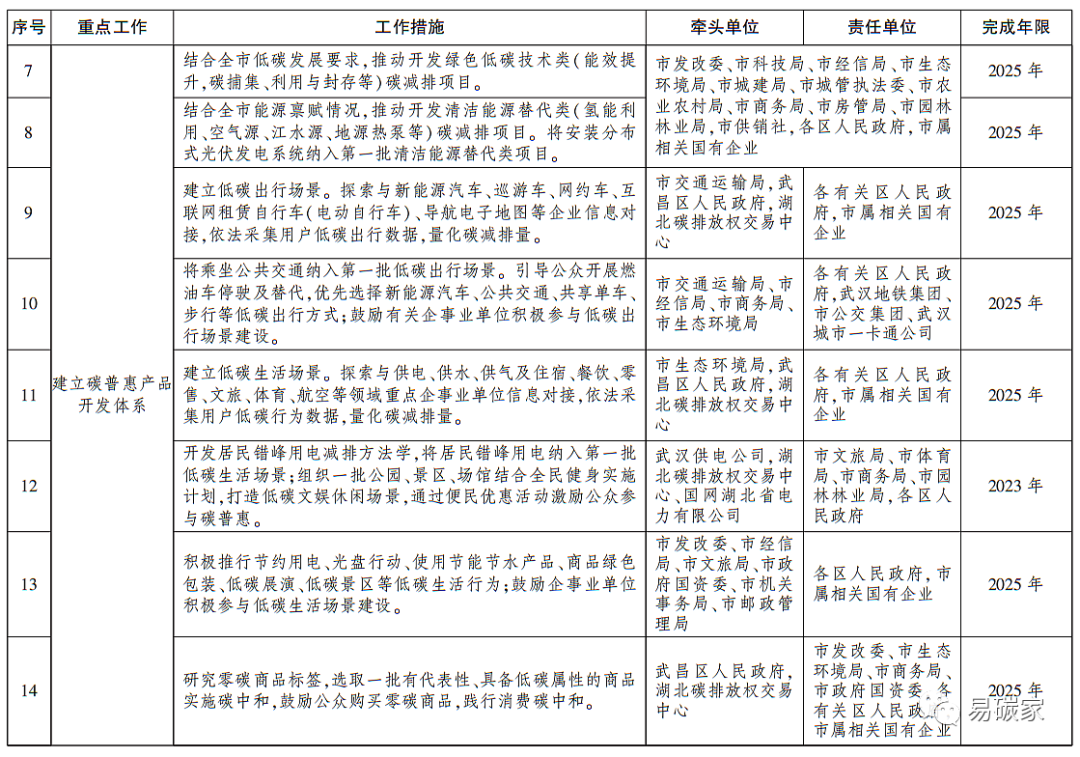
(二)建立碳普惠产品开发体系

1.实施碳普惠重点项目。在绿色出行、绿色消费、资源节约、能源替代、林业碳汇等领域开发碳普惠方法学和碳减排项目。

2.建立个人碳减排场景。逐步制定和建立覆盖衣、食、住、行、用等个人生活领域的碳减排评价规范和场景,积极推行绿色低碳生活方式,为公众参与碳减排活动提供多元化的路径选择。

(三)打造碳普惠平台体系

1.建设碳普惠登记平台。建立具备碳普惠减排量核算、备案、签发、登记、核销等功能的平台,与智慧城市应用及有关政务平台对接,在确保数据安全和用户隐私的前提下实现用户低碳生产生活方式数据的动态采集与分析。

2.上线企业在线碳核算平台。采用区块链、物联网、人工智能等新技术,建立企业在线碳核算平台,创建企业碳账户,为企业用户提供碳排放在线监测与核查、多维度碳分析与评估、综合性碳资产管理与咨询等服务,提高碳核查数据质量和效率,促进企业在绿色生产数字化转型中提升竞争力。

3.打造个人低碳生活平台。建立基于多层次碳减排场景的个人低碳生活平台,创建个人碳账户,积极探索与其他碳普惠平台互联互通的激励机制,实现规则共建、项目互认、信息共享。

(四)拓展碳普惠消纳体系

1.推动各类主体消纳碳普惠减排量。充分发挥各类低碳、近零碳、碳中和试点的示范引领作用,鼓励试点单位优先使用碳普惠减排量抵销碳排放。创新生态环境损害赔偿机制,推动企业通过购买碳普惠减排量开展替代性修复。探索设立重点行业温室气体排放单位碳减排目标,支持未完成减排目标的企业使用碳普惠减排量等量替代。

2.开展大型活动碳中和行动。制订全市大型活动碳中和实施方案,引导论坛展会、大型会议、体育赛事、活动演出等主办单位绿色办会,优先采用碳普惠减排量实现碳中和。

3.推动碳普惠减排量与湖北碳交易市场衔接。适时探索将碳普惠减排量纳入湖北省碳排放权交易试点市场的交易品种体系,推动纳入碳排放配额管理的单位购买碳普惠减排量用于履约。

(五)完善碳普惠支撑体系

1.加快培育智力支撑团队。建立碳普惠专家委员会,负责决策咨询、技术服务、评审论证等工作,为管理部门决策提供有效支撑;鼓励各类专业机构协助开展相关规范、标准的制定与评估;招引技术服务机构、企业入驻碳汇大厦。

2.加强碳普惠等绿色低碳理念教育。在中小学、幼儿园开展绿色学校建设,将碳中和、碳普惠等理念融入生态环境教育,通过开展系列主题实践和科普活动提升学生绿色低碳意识。支持在汉高校建设碳中和校园。

3.推动碳普惠金融创新。依托电子碳账户,积极推动金融机构研发多样化的碳普惠金融产品和服务,强化碳普惠数据在金融领域的对接运用,支持碳普惠与气候投融资、绿色金融协同发展,助力建设全国碳金融中心。

4.推进区域碳普惠一体化发展。加强与武汉都市圈其他地区及恩施、五峰等对口帮扶地区在碳普惠平台建设、碳交易市场发展、碳减排项目开发、宣传推广等方面的合作,推进碳普惠与“共同缔造”试点相融相促,共建碳普惠城市圈。推动市场优先消纳对口帮扶地区产生的碳普惠减排量,助推乡村振兴。

四、保障措施

(一)加强统筹协调。市生态环境局会同武昌区人民政府、湖北碳排放权交易中心组建市碳普惠体系建设工作专班,统筹、协调、指导各区、各部门推进碳普惠体系建设相关工作。

(二)强化资金支持。各区、各相关部门按照财政事权与支出责任匹配原则,将支持碳普惠体系建设经费纳入年度预算,用于宣传推广、平台运营、激励机制等;逐步建立国有资本、社会资本共同参与的资金投入模式,以市场运作实现碳普惠机制持续运营。

(三)广泛宣传引导。结合“全国低碳日”“全国节能宣传周”“世界环境日”“绿色出行宣传月”等各类绿色低碳主题开展宣传活动,积极推广碳普惠平台,持续营造全民参与的浓厚氛围;及时总结工作经验,加强对创新做法和优秀案例的报道和交流,营造全社会共同参与绿色低碳发展的良好氛围。

附件:武汉市碳普惠体系建设工作任务清单(2023—2025年)

图片

图片

图片

图片