浩浩长江,奔腾不息。这条中华民族的母亲河,不仅滋养了璀璨的文明,更在新时代被赋予了引领国家发展的战略使命。自长江经济带发展重大战略实施以来,特别是习近平总书记先后四次亲自主持座谈会,从“推动”到“深入推动”,再到“全面推动”“进一步推动”,为这一横跨东中西三大板块的战略区域把脉定向、擘画蓝图。十年耕耘,“共抓大保护、不搞大开发”的理念深入人心,一场关乎发展观、政绩观、生态观的深刻变革在沿江两岸激荡。长江经济带实现了从“大开发”惯性到“大保护”自觉、从规模扩张到质量提升、从各自为战到协同融通的历史性跨越,奏响了一曲高质量发展与高水平保护协同共进的新时代“长江之歌”。站在十周年的里程碑上,回望成就,审视变革,展望未来,长江经济带正肩负起探索中国式现代化“流域典范”的新使命,其澎湃前行的足迹,为世界大河流域治理与发展提供了深刻的中国智慧与方案。
一、历史性跨越:十年淬炼,铸就黄金经济带新脊梁
长江经济带的十年,是一部战略内涵持续深化、发展能级不断跃升的奋斗史诗。这十年,战略定位从最初的“推动”到“进一步推动”,内涵从生态环保的倒逼转向主动追求高质量发展,实现了“生态修复攻坚—绿色发展转型—高质量发展引领”的三级跳。长江不再仅仅是一条地理上的河流,更成为一条贯通东西、联动南北、辐射国内外的经济大动脉、生态主廊道和创新集聚带。
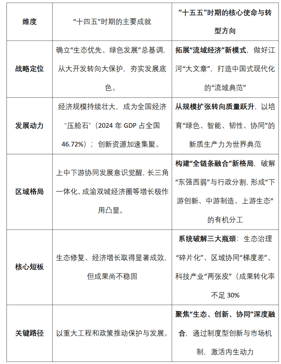
表1 长江经济带"十四五"规划核心指标完成情况

来源:国家统计局数据,长江经济带十周年发布会,中国长江经济带发展研究院整理
(一)经济规模与质量“双翼齐飞”,国家发展“压舱石”地位凸显。
十年间,长江经济带的经济体量实现了惊人跨越,地区生产总值从2016年的30.83万亿元跃升至2024年的63.02万亿元,占全国比重稳定在46%以上,年均增速持续高于全国平均水平。更为可贵的是,发展的“含金量”与“含绿量”同步提升。高新技术产业、数字经济核心产业增加值比重显著攀升,国家级专精特新“小巨人”企业数量占据全国半壁江山。研发投入强度、万人发明专利拥有量等创新关键指标大幅进步,创新驱动发展的引擎轰鸣。即便面对复杂严峻的外部环境,长江经济带展现出的强大韧性与活力,其进出口的逆势增长与外资的稳定流入,有力支撑了全国经济大盘,彰显了作为中国经济主力军和“压舱石”的担当。
(二)发展理念实现根本重塑,绿色动能澎湃涌动。
十年的最大转变,在于彻底扭转了“竭泽而渔”的发展惯性。“大保护”取代“大开发”,成为沿江省市不可逾越的红线和内在自觉。壮士断腕,淘汰落后化工产能超8000万吨,整治“散乱污”企业十余万家,沿江一公里范围内落后化工产能全面退出。与此同时,绿色新动能如雨后春笋般涌现:新能源汽车产量占据全国六成以上,光伏、风电等清洁能源装机规模成倍增长,绿色金融蓬勃发展。生态产品价值实现机制从理论走向实践,生态补偿、碳汇交易、水权交易等市场化工具有效探索,生动诠释了“绿水青山就是金山银山”。单位GDP能耗和主要污染物排放强度的大幅下降,标志着一条经济发展与生态改善良性互动的新路已然走通。
(三)区域协同迈向纵深融合,一体化格局骨架初成。
打破行政壁垒,共饮一江水,共谋一盘棋。十年来,多层次、多领域的协同机制不断健全。长三角地区率先垂范,“规划一张图、环保一把尺、市场一体化”从愿景走向现实,数百项政务服务实现跨省通办。长江中游三省协同机制有效运转,成渝地区双城经济圈建设如火如荼,“川渝通办”事项持续扩容。交通基础设施的互联互通成为融合发展的先行官:长江干线航道效能提升,沿江高铁主通道加速成型,“半小时通勤圈”“1小时交通圈”在核心城市群变为现实,人流、物流、信息流、资金流在长江沿线更加畅通无阻,一个有机互动的梯度发展格局(长三角龙头引领、长江中游脊梁支撑、成渝双城经济圈战略腹地)日益清晰。
二、根本性变革:“共抓大保护”引领流域治理体系深刻重塑
保护长江生态环境,是一场涉及发展方式、治理体系和价值观念的深刻革命。这场以“共抓大保护”为旗帜的生态革命,不仅让长江“颜值”巨变,更催生了流域治理体系的系统性、开创性重构,为全球大河流域可持续发展贡献了中国范式。
(一)法治护航,构筑不可逾越的生态刚性约束。
《长江保护法》的颁布实施,是我国流域治理史上的里程碑。它首次以国家法律形式将“生态优先、绿色发展”定格下来,为长江保护建立了“总规矩”。配套的负面清单管理体系,从产业准入源头扎紧了篱笆。沿江省市300余部地方性法规规章,共同织就了严密的法治保护网。执法司法力度空前,环境违法案件查处和公益诉讼数量大幅增长,彰显法治威严。最深远的影响在于政绩考核“指挥棒”的转向,生态环境指标成为硬约束,损害责任终身追究制让绿色政绩观真正融入地方主官施政逻辑。
(二)攻坚克难,长江生态环境实现历史性好转。
数据是最有力的证明:长江干流水质优良比例攀升至98%以上,首次实现全线稳定达到Ⅱ类水,母亲河焕发勃勃生机。重要支流消除劣Ⅴ类水体,洞庭湖、鄱阳湖等重点水域富营养化趋势得到遏制。沿江城市空气质量显著改善,“蓝天白云”成为常态。“清废行动”雷霆万钧,“无废城市”建设全面铺开。治理能力的现代化跃升尤为关键,从不足百个到数千个水质自动监测站,从人工巡查到“天空地”一体化监测网络,大数据、无人机、卫星遥感等科技手段的应用,实现了对数万个入河排污口的精准、实时、智能监管,治理从“人海战术”走向“智慧赋能”。
(三)系统修复,生物多样性保护迎来转折性曙光。
“十年禁渔”这项历史性举措,成效远超预期。长江鱼类资源量显著恢复,微笑天使江豚频频现身,刀鲚、中华鲟等珍稀物种重现江湖,标志着长江水生生态系统正在逐步修复韧性。湿地保护修复力度空前,退耕还湿、退渔还湿面积巨大,长江之“肾”功能得到增强。森林覆盖率提升,水土流失面积减少,沿江绿色生态廊道不断延伸。生物多样性保护网络日益完善,众多自然保护区为珍稀物种撑起保护伞。正在推进的“长江生态廊道”工程,旨在将碎片化的生态斑块连接成有机整体,筑牢长江生态安全屏障,描绘一幅人与自然和谐共生的长江画卷。
三、新时代方位:迈向“流域经济”新范式,肩负中国式现代化新使命
十年筑基,继往开来。站在新的历史起点,国家“十五五”规划建议明确提出“拓展流域经济等模式”,为长江经济带赋予了全新战略方位。这意味着,长江经济带的发展将超越过去十年的修复与积累阶段,全面迈向以“质量跃升、系统协同、范式创新”为核心特征的新征程。其核心使命,是成为诠释中国式现代化内涵的“流域典范”和孕育世界级新质生产力的核心策源地。
表2 “十五五”长江经济带发展的新征程新使命

来源:中国长江经济带发展研究院
(一)战略升维:从“经济带”到“流域经济”典范,重塑国家空间发展格局。
“拓展流域经济”绝非地理概念的延伸,而是发展哲学与模式的深刻变革。它要求将长江流域作为一个集水资源、生态系统、产业体系、交通网络、城市集群、文化脉络于一体的生命共同体和复杂巨系统来统筹谋划。新征程上,长江经济带需致力于实现三重价值的统一与升华:一是生态价值的深化,从污染防治升级为全流域生命共同体的健康管理与价值增值,探索建立跨区域的减污降碳增汇协同机制,推动优质生态产品进入全国性交易市场。二是经济价值的重构,深挖黄金水道综合效益,优化沿江产业布局,大力发展高附加值内河航运、绿色低碳产业和生态文化旅游,让“绿水青山”的转化路径更加畅通多元。三是文化价值的彰显,以长江国家文化公园建设为载体,系统梳理保护弘扬长江文化,推动荆楚、吴越、巴蜀等地域文化交融创新,塑造具有全球影响力的中华文明“长江标识”。目标是打造一个“生态更优美、交通更顺畅、经济更协调、市场更统一、机制更科学”的黄金经济带,为中国乃至世界提供可复制、可推广的流域可持续发展样板。
(二)动能转换:以新质生产力为核心引擎,锻造世界级竞争力。
经过十年积累,长江经济带集聚了全国近半的高校和研发经费,具备了从要素驱动转向创新驱动的坚实基础。“十五五”时期的核心任务,就是全力将雄厚的“科研势能”转化为澎湃的“发展动能”,核心路径就是因地制宜、加快发展新质生产力。这亟需推动“两个深度融合”:一是科技创新与产业创新深度融合,全力破解成果转化“最后一公里”难题。需构建“企业出题、科研答题、市场阅卷”的新机制,支持建设一批概念验证中心、中试熟化基地等平台,跨越从“实验室”到“生产线”的“死亡之谷”。二是数字经济与实体经济深度融合,赋能全产业链升级。依托“东数西算”布局,建设沿江一体化工业互联网和算力协同网络,推动数据要素贯穿研发、制造、服务全链条,加速钢铁、化工等传统产业智能化、绿色化转型,同时做大做强电子信息、生物医药、高端装备、新能源等战略性新兴产业集群,塑造以“绿色、智能、韧性、协同”为特征的世界级产业集群。
(三)系统协同:破解深层短板,构建梯度联动、利益共享的命运共同体。
迈向高质量发展,必须直面并系统破解长期存在的“三大短板”:生态治理“碎片化”、区域协同“梯度差”、科技产业“两张皮”。在生态保护上,要推动从“分段治理”迈向“系统增效”,构建全流域统一的“天空地”一体化监测与协同治理平台,完善市场化、多元化的跨省生态补偿机制,实现生态利益的共保共享。在区域协同上,要推动从“梯度差异”迈向“有机分工”,强化国家级层面的统筹协调,引导上中下游形成“下游创新策源、中游高端制造、上游生态屏障与绿色承接”的差异化协同格局,避免同质化内卷。在机制创新上,要全力推动从“行政壁垒”迈向“统一大市场”,在规则、标准、监管、政务服务、要素流动等领域取得更深层次突破,让人才、技术、资本在长江走廊上自由高效配置,真正释放“一体化”的融合红利。
展望“十五五”及更远的未来,长江经济带肩负的使命更加光荣艰巨。它不仅是地理意义上的经济带,更是发展理念的先行带、创新驱动的引领带、区域协调的示范带、生态文明的美丽带,更肩负起探索流域经济发展新范式、培育新质生产力核心策源地、构建中国区域协同新样板的时代重任。唯有继续坚持生态优先的定力、激发创新引领的活力、强化协同融通的合力,绵绵用力,久久为功,方能将这条中华民族的母亲河,建设成为驱动中国式现代化巨轮行稳致远的战略主轴,让新时代的“长江之歌”更加雄浑激昂,奔向更加壮阔的星辰大海。